ios 앱 개발 공부 순서
전문적인 개발자 뿐만 아니라도 아이폰 앱을 개발할 수 있습니다. 목적은 다양한데요, 아래에 하나라도 속한다면 아이폰 앱 개발에 도전해보시길 추천드립니다.
🎓 비개발 직군 직장인이지만 앱 테크를 해보고 싶다
🎓 앱 프로그래머로 디지털 노마드로 살아보고 싶다
🎓 스타트업을 운영하는데, 앱 개발 견적이 너무 비싸다
🎓 새로운 도전을 해보고 싶다
일단 애플에서 출시 후 관리하는 Swift 언어를 통해 아이폰 애플리케이션을 개발할 수 있습니다. 개발을 위해서는 아래 조건들이 필요합니다.
👩💻 아이폰, 아이패드, 맥, 워치 애플리케이션을 개발하기 위해서는 맥이 필요합니다.
🔨개발환경으로는 XCode를 사용합니다.
🕊 개발 언어로는 Swfit를 사용합니다.
아이폰 앱을 개발하기 위해서 맥 OS가 필요합니다. Swift를 빌드한 Binary 코드를 컴파일 할 수 있는 환경이 맥에서만 제공되기 때문입니다.
아이폰 앱을 개발한 후 앱스토어에 배포하기 위해서는 애플 개발자 등록이 필요합니다.
💡 아이폰 개발자 등록
아이폰 개발 어떻게 시작할까?
1. Swift 언어 습득
우선 애플 기기 환경에서 작동하는 애플리케이션들은 Swift언어를 사용합니다.
기존에는 Object-C라는 언어를 사용했었지만 현재는 변경되었습니다.
Swift는 Typescript와 C를 섞어 놓은 컴파일 언어입니다. 즉, High-Level 언어를 컴파일 한 후 바이너리 코드로 운영체제 위에서 돌리는 언어입니다.
애플 공식 홈페이지에서는 Swift 언어 tutorial을 제공하고 있습니다. 양이 방대하지만 기본적인 언어를 습득하는데 이만큼 정확하고 친철한 설명서는 없습니다.


💡Swift 튜토리얼
2. SwiftUI
애플리케이션의 디자인을 입히는 영역입니다.
웹 개발로 치면 CSS라고 할 수 있습니다. 웹의 UI를 기획하고 각 페이지 별로 어떻게 상호운영되어야 하는지를 결정하는 요소입니다.
다행인점은 디자인 영역도 Swift 언어로 작성가능합니다.

SwfitUI Tutorial
애플에서는 초보 개발자들을 위해 SwiftUI를 어떻게 사용해야 하는지 자세한 튜토리얼 강의를 제공하고 있습니다. VStack, HStack, ZStack, List, Image 등 다양한 UI 컴포넌트들을 공부할 수 있습니다.
3. 실제 프로젝트
저는 개인적으로 위의 공식 튜토리얼 부터 공부하는 것을 추천드리지 않습니다.
만약 프로그래밍에 대한 사전 지식이 없으신 분들이라면 Swift를 통해 제어문, 함수, 클래스 등 기초 프로그래밍 언어를 습득하시기를 추천합니다.
하지만 다른 언어를 접해보셨거나, 웹개발 경력이 있으신 분들이라면 Swift의 언어 특징만 간략하게 살펴보신 후 만들고 싶은 앱을 직접 만들어보면서 부족한 부분을 튜토리얼을 통해 채워 넣으시길 추천드립니다.
만약 만들어보고 싶은 앱이 없으시거나, 감이 안오시는 분들은 Youtube에서 Swift tutorial, ios clone 키워드를 쳐서 나오는 영상을 따라하시면서 앱을 개발해보시면 됩니다.
실제 프로젝트가 어떻게 구성되고 만들어지는지 이해하시면 튜토리얼을 더 쉽게 이해할 수 있습니다.
3-1 실제 프로젝트 배포
앱 개발이 완료되면 이제 앱스토어에 배포할 수 있습니다.
자체 광고를 붙여서 수익을 낼 수도 있고, 인앱 결제를 통해 애플리케이션을 통해 수익화를 시도해 볼 수 있습니다.

AWS pipeline이나 github actions 처럼 배포 자동화를 통해 효율적으로 앱 버전을 관리하고, 배포를 쉽게 관리할 수도 있습니다.
Reference
앱 배포 자동화를 위한 Fastlane 사용법
공부 자료 모음
1. 책
- Apple 공식 Swift tutorial - 공식 자료라 내용이 풍부함
- Apple 공식 SwiftUI tutorial - 공식 자료라 내용이 풍부함
- (Do it!)스위프트로 아이폰 앱 만들기 : 입문 : 코딩 몰라도 OK! 예제를 만들다 보면 기초 문법은 저절로! : 사진, 지도, 카메라, 음악 재생 등 필수 기능 모두 포함! - 진짜 입문자 용으로 적당함
2. 강의(youtube)
- CodeWithChris
- 네이버 부스트코스
- ios Twitter Clone coding
- ios Netflix Clone coding
- ios instagram Clone Coding
주의사항
클론 코딩만 맨날 본다고 실력이 느는건 아닙니다.
조금 어렵고 생소하더라도 만들어보고 싶은 애플리케이션을 구상하고 직접 인터넷 뒤져가면서 만들어봐야 진짜 실력으로 늘어납
니다.
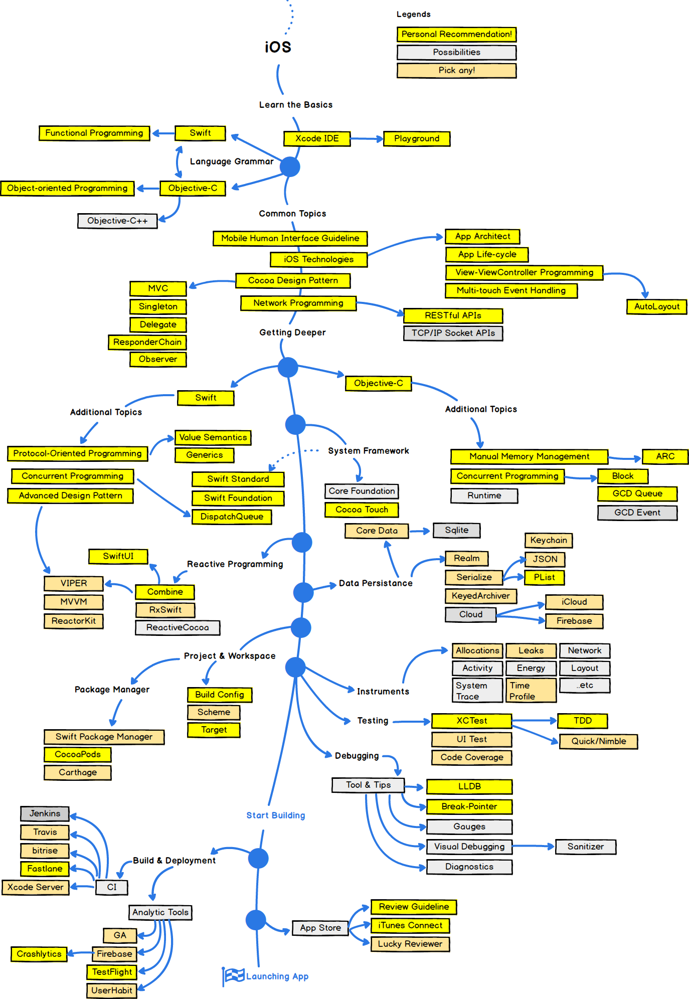
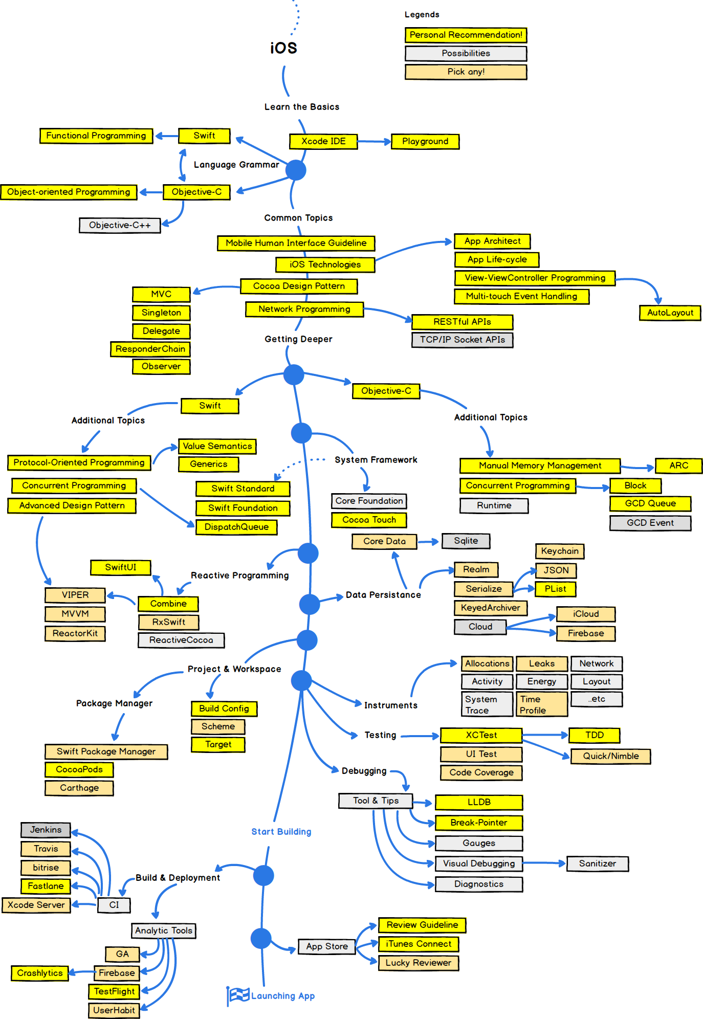
ios Roadmap 2023



Reference
https://github.com/godrm/mobile-developer-roadmap
정리
1. 앱 개발에 도전해보고 싶으신 분들은 언제든지 자신만의 아이폰 애플리케이션을 만들 수 있습니다.
2. 아이폰 앱은 Swift 언어를 사용하고 개발환경으로는 XCode를 사용합니다.
3. 개발을 공부할 때 간단한 프로젝트 부터 도전해보는게 가장 빠른 길입니다. 간단한 To-Do 앱 부터 시작해보세요. 실제로 To-Do 앱을 통해 수익화에 시도한 개발자들이 굉장히 많습니다.
4. 배포 과정(DevOps라고도 합니다)을 웹 처럼 자동화 시켜 시스템화 할 수 있습니다.

🎉 당신의 새로운 도전을 응원합니다. 🎉
'Programming' 카테고리의 다른 글
| CI/CD #1 배포 구성하기 Node.js 빌드 (0) | 2022.12.29 |
|---|---|
| React build blank 페이지 뜰 때 해결법 (1) | 2022.12.27 |
| [DEX PJ] #2 성공적인 프로젝트의 조건 (0) | 2022.11.01 |
| 개발자 리부트 책 후기 (0) | 2022.10.19 |
| 매개변수(parameter) VS 인수(Argument) 차이점 (0) | 2022.10.15 |
댓글